首批北京市非遗工坊名单发布
发布时间:2025-11-19 19:20
北京胡同游,感受老北京的市井生活 #生活乐趣# #旅行建议# #历史文化游#
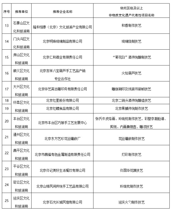
新京报讯 据北京市文化和旅游局消息,日前,北京市文化和旅游局发布通知,认定北京工美集团有限责任公司、北京市丰台区巧娘手工艺发展中心、北京石光长城民宿有限公司等首批25家北京市非遗工坊。
被评为首批北京市非遗工坊的单位要积极探索“非遗+”创新发展路径,各区文旅部门要加强对辖区内非遗工坊的指导服务,共同推动其在非遗人才培育、技艺传承、促进就业等方面发挥示范作用。


编辑 白爽
网址:首批北京市非遗工坊名单发布 https://klqsh.com/news/view/285702
相关内容
第三批北京市旅游休闲街区出炉北京、上海、深圳的DIY手工坊市场现状与发展
北京发布“音乐地图”,首批上线20个“京彩户外音乐会”点位
第一个非遗春节,非遗市集、文创等成北京文博亮点
北京手工艺品批发市场价格怎么样,有哪些工艺品市场?
大运河畔添书香 非遗主题书店亮相北京城市副中心
长洲区10人入选第五批市级非遗传承人名单
“抖音非遗嘉年华”亮相2025北京国际非遗周
北影节早报:首批片单今天将准时发布!⏰
关于北影节首批片单的说明与回应
随便看看
- 生活充实的五个秘诀,越活越精彩!
- 微笑清泉UUU:#什么样的人生才是充实的人生# 充实的人生是指一个人在生命中经历了各种挑战和成就,拥有了丰富的经验和知识,同时也能够感受到内心的满足和幸福。以下是一些充实的人生特点: 追求自己的梦想和目标,不断学习和成长。 拥有深厚的人际关系和社交能力,关注家庭和朋友。 具备强烈的自我认知和自我控制能力,能够处理好情绪和压力。 热爱生命,积极乐观,享受生活中的美好时光。 坚持健康的生活方...
- 雪允线上签售表演粉丝所教魔术,K-入坑Tour节目再现
- 人民日报的一段话很是治愈:“你选择了安逸,就不必羡慕别人精彩充实。”
- 2020~2021第一学期第二十周国旗下讲话《备战期末——让竞争充实人生》演讲稿

