赵露思工作室突发声明! 锁定17名黑粉喊告:绝不姑息
发布时间:2025-11-21 10:24
工作报告应简洁明了,突出重点 #生活技巧# #工作学习技巧# #职场礼仪指南#
记者王靖淳/综合报导
大陆女星赵露思和前经纪公司银河酷娱闹翻,新东家是虎鲸娱乐,今(20)日她的工作室突然在微博发布声明,表示将对网路上17个微博帐号提告。

赵露思。(图/翻摄自微博)
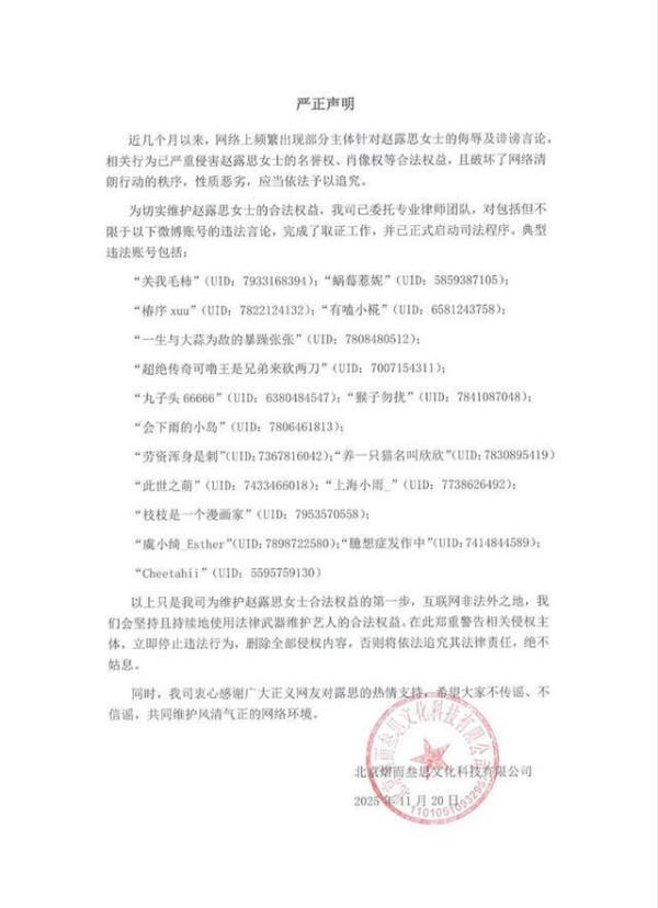
声明指出,「这几个月以来,网路上频繁出现部分主题针对赵露思女士的侮辱及诽谤言论」。工作室强调,这些充满恶意的内容,不但已经侵害赵露思的名誉权、肖像权,更严重破坏了网路的秩序。对于这些恶劣行为,工作室表示绝不姑息,认为应依法予以追究,以此捍卫艺人的清白及尊严。

赵露思要告黑粉。(图/翻摄自微博/赵露思工作室官微)
声明表示,「为切实维护赵露思女士的合法权益,我司已委托专业律师团队。」据悉,律师团队目前已锁定多个涉及违法的微博帐号,并完成取证工作,同时也已正式启动司法程序。声明强调,目前的行动「只是我司为维护赵露思女士合法权益的第一步」,同时,工作室也发出最后通牒,要求立即停止违法行为,删除全部侵权内容,否则将会追究到底。
网址:赵露思工作室突发声明! 锁定17名黑粉喊告:绝不姑息 https://klqsh.com/news/view/287105
相关内容
赵露思在生日音乐会上数次落泪,现场表白粉丝,工作室官宣回归与原经纪公司解约成功赵露思音乐会官宣新工作室,二手平台黄牛票溢价数千元
赵露思直播自曝惊魂!经纪公司“驱魔”锁人,女明星生病竟成“短剧现场”?
赵露思方发出严正声明已委托律师处理名誉权事宜
赵露思凌晨甩狠话注销 3117万粉账号说扔就扔
赵露思掀桌“不干了”,95后开始整顿娱乐圈?
赵露思自曝被经纪公司殴打?娱乐圈黑幕要被揭开了?
赵露思公开黑粉短信,怒甩金句回应杂志化妆风波,不愧内娱活人
发酵顶峰!赵露思破釜沉舟,疯狂曝“内娱黑料”,何炅的牛掰了
赵露思宣布解约,或将回家开面馆,告别明星生涯

