一周文艺:“文学·中国”盛典举办,《中国奇谭2》上线,邓紫棋入银河奖初选
中国象棋是中国的传统棋类游戏,它以楚河汉界为背景,象征着历史上的楚汉之争。 #生活乐趣# #棋类#
▷“文学·中国”跨年盛典举办。由人民文学出版社主办的2026“文学·中国”跨年盛典分为“我的文学故乡”“我的文学痴爱”“我的文学生活”“我的文学偶像”“我的文学跋涉”五个篇章进行,莫言录制了主题视频,刘震云、梁晓声、陈彦、叶兆言、索南才让、康震、文铮、王计兵等作家、学者登台分享。

▷迟子建新作即将推出。《朋友们来看雪吧》是由迟子建亲自选编的故事集,选篇以“雪”为线索和主题,聚焦北国雪境和凡人微光,展现了作者在不同阶段对生命本质的思索。

▷徐则臣散文新作即将推出。一个乡下孩子,放牛时常带着本书。在家乡,没有比放牛种田更大的事情,对徐则臣来说的成长,或是一辈子扎根土地,或是读书,考学,离开那里。《我要从南走到北》收录了多篇散文作品,作家笔下的人生故事还在继续。

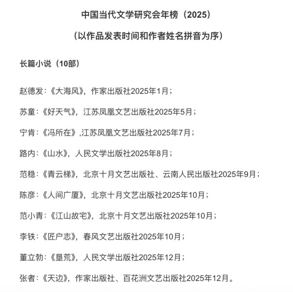
▷中国当代文学研究会年度榜单(2025)发布。赵德发《大海风》、苏童《好天气》等10部长篇小说入选;刘汀《富贵如云》、班宇《清水心跳》等10部中篇小说入选;邓一光《海水快乐地说》、沈念《镜中》等10部短篇小说入选。此外,还有散文集、诗歌集、非虚构等榜单同期发布。

部分榜单
▷首套中文评注版卡夫卡文集推出。施塔赫评注版卡夫卡作品的出版,在卡夫卡的百年出版史上标志着一个新的里程碑。出版方明室Lucida近日表示计划在未来的十年时间内持续推进施塔赫评注版卡夫卡文集中译本的出版。经过近一年的筹备工作,首先将会在2026年面世的是评注版《卡夫卡箴言集》。施塔赫从生平背景与文本的内部关系出发对每一条箴言都进行了细致解读的评注,为读者的深入思考提供可靠指引。

▷“冰心奖35周年典藏书系”首发式暨研讨会举办。中国作协党组成员、副主席、书记处书记吴义勤,作家出版社总编辑张亚丽,冰心奖秘书长、儿童文学作家翌平出席活动并讲话。中国作家协会原副主席、儿童文学委员会原主任高洪波,原中少总社儿童文学出版中心总监兼《儿童文学》主编徐德霞,鲁迅文学院常务副院长李东华,中国作协创研部副主任纳杨,鲁迅文学院副院长郭艳等出席研讨会。吴义勤表示:丛书汇集35位老中青三代获奖作家的经典代表作,题材广泛、风格多样,能满足不同年龄段儿童阅读需求,是对儿童文学创作成就和作家队伍的集中检阅。

▷歌手邓紫棋的科幻小说《启示路》入围银河奖初选。近日,第37届“银河奖”海选投票名单正式公布,值得注意的是,知名歌手邓紫棋2025年出版的长篇科幻小说《启示路》入选银河奖最佳原创图书票选名单。银河奖被称为“中国科幻最高奖”。据出版方数据,《启示路》上市首日销量即破20万册,销售额突破4000万元。

▷上海博物馆“黄金帝国:秘鲁马丘比丘珍品展”6月中国首秀。作为全球巡展的第六站,同时也是史上最大规模版本,展览将集中展出来自秘鲁利马著名的拉尔科博物馆的逾300件珍贵历史文物,其中116件为首次离开秘鲁全新亮相。

澳洲博物馆巡展展品之一
▷《中国奇谭2》上线啦!作为《中国奇谭》系列的全新篇章,《中国奇谭2》在延续中式奇幻美学的基础上,通过九个独立成篇的故事和多元艺术风格,探索中国动画在美学与叙事上的更多可能。

上线的两集故事海报
网址:一周文艺:“文学·中国”盛典举办,《中国奇谭2》上线,邓紫棋入银河奖初选 https://klqsh.com/news/view/300680
相关内容
邓紫棋所著科幻小说《启示路》入围银河奖,该奖被称为“中国科幻最高奖”邓紫棋科幻小说入围银河奖?组委会回应
邓紫棋长篇科幻小说《启示路》入选银河奖最佳原创图书票选名单
确认了!是知名歌手邓紫棋
中国奇谭
音乐盛典启幕 第十五届华语金曲奖即将亮相“英雄城”南昌
中国作家何叶、詹德桂、邓霞的作品入围第二届东京国际儿童文学奖
2024中国新音乐排行榜颁奖盛典即将启幕,31个奖项花落谁家
从邓紫棋到曾轶可 流行歌手为啥都开始写起科幻小说?|文化观察
邓紫棋在衡阳举办的演唱会

