8月23日,全国旅游标准化技术委员会发布《旅游休闲城市等级划分》公开征求意见。
标准提出,旅游休闲城市具有较充裕的旅游休闲空间,公益化程度较高,旅游休闲规划较为完善,产品特色鲜明、内容丰富,管理服务体系完善,能满足外来游客和本地居民旅游休闲需求,在国内外具有较高知名度的目的地城市。
建设旅游休闲城市必须要有旅游休闲空间、发展规划、资源特色等必要条件,以及产品业态、赛事活动、夜间旅游休闲服务、非物质文化体验、旅游休闲住宿等一般条件,并对休闲城市规模和效益提出要求。
怎样界定旅游休闲城市、旅游休闲城市划分标准是什么?创建旅游休闲城市有哪些条件,详情请看下图,一图读懂《旅游休闲城市等级划分》。
01
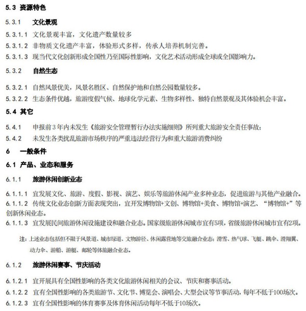
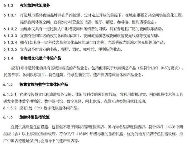
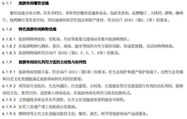
附件1:《旅游休闲城市等级划分》意见稿







02
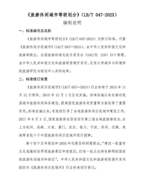
附件2:《旅游休闲城市等级划分》编制说明

三、标准修订的主要内容
此次修订的标准,着重突出“文化特色鲜明”属性,强化“旅游休闲”特色,强化“主客共享”的重要性,突出“旅游休闲产品”的丰富性,在标准名称、框架结构、指标设置、规范表述等方面进行了调整与优化。与 2015 年版原标准相比,主要有以下几方面的变化。
(一)行业标准名称修订
与 2015 年原标准相比,新版标准对标准名称进行了修订。党的二十大报告提出:“坚持以文塑旅、以旅彰文,推进文化和旅游深度融合发展”。“十四五”规划和 2035 年远景目标纲要提出,建设一批富有文化底蕴的世界级旅游景区和度假区,打造一批文化特色鲜明的国家级旅游休闲城市和街区。标准修订过程中充分衔接国家宏观规划,新标准将服务于文化特色鲜明的国家级旅游休闲城市打造工作,因此将原标准名称《旅游休闲示范城市》修订为《旅游休闲城市等级划分》。
(二)更加突出旅游休闲发展的空间及其公益化程度
党的二十大报告强调:“坚持人民城市人民建、人民城市为人民”,旅游休闲城市的创建同样是需要全民共建、为人民服务。因此与 2015原标准相比,新版标准更加突出旅游休闲发展的空间及其公益化程度。
在“5 必要条件”章节,单独提出“旅游休闲空间”条款,包括旅游休闲街区、文化场馆、其它旅游休闲空间,同时单独列举 3 个重要的反应公益化程度的条款,包括公共旅游休闲空间、沿交通干道的国有旅游资源、经营性旅游休闲空间等应免费向社会公众或特殊群体开放,体现公益化的高普及程度指标。
(三)更加强调文化特色鲜明的创新业态和产品
与 2015 年原标准相比,新版标准更加强调创新业态和产品应当具备鲜明的文化特色,并对其要求进行详细阐述。
一是在“5 必要条件”章节中第三节就提出“文化景观”这一重要要求,包括文化景观、文化遗产、非遗、文创等丰富程度、影响力的要求,凸显了文化特色在旅游休闲城市等级划分和创建中的地位。
二是在“6 一般条件”中对“旅游休闲业态”进行阐述,包括发展文化、旅游等多种业态、强调在传统文化业态创新方面表现突出等。还提出“应有 1 项非遗转化的具有区域知名度的产品业态”、“数字化旅游休闲产品”等创新业态和产品方面的要求。
三是“文化”及文化产业相关内容的要求进行详细阐述,对有影响力的旅游休闲赛事、节庆活动的场次、文化产业在国民经济中的比重、文化产业就业人口占全部就业人口的比例等相关方面做出了量化要求,作为国家级和省级旅游休闲城市等级划分应满足的重要条件,且给予了较高的分值权重。
(四)优化标准结构与内容表述
与 2015 年原标准相比,新版标准调整了总体的框架结构。
一是调整了章节设置。共设置 6 章,比 2015 年版原标准增加 2个章节。增加“4 等级划分”章节,旅游休闲城市从高到低为国家级旅游休闲城市和省级旅游休闲城市,同时“1 范围”章节中对标准的适用对象进行了限定性描述。增加“5 必要条件”章节,规定了各级旅游休闲城市必须具备的要求与条件,提出旅游休闲空间、发展规划、资源特色及其它四项评估内容,任意一项不达标,则无法参与后续旅游休闲城市等级划分工作。原标准“4 基本要求”章节在新标准中优化调整为“6 一般条件”章节,使国家级与省级旅游休闲城市的所要求的条件更加明确,有助于旅游休闲城市等级划分工作顺利开展。
二是补充重要术语和定义。呼应本标准名称的修改,“3 术语和定义”章节删除原标准中“旅游休闲示范城市”术语,新增“旅游休闲城市”术语,即“具有较充裕的旅游休闲空间,公益化程度较高,旅游休闲规划较为完善,产品特色鲜明、内容丰富,管理服务体系完善,能满足外来游客和本地居民旅游休闲需求,在国内外具有较高知名度的目的地城市”,明确了旅游休闲城市的涵义,突出了旅游、休闲与城市的关系。新增术语是多轮会议讨论后采纳的专家意见,更加凸显产品特征,规范了标准中相关表述。
三是更加强调安全生产管理要求。与 2015 年原标准相比,除“前三年度未发生《旅游安全管理暂行办法实施细则》所列重大级以上旅游安全事故”以外,新增“未发生各类扰乱旅游市场秩序的严重违法经营行为和重大旅游消费纠纷”这一条款列入新标准必要条件之中,成为旅游休闲城市等级划分的一票否决的必要条件之一。
(五)体现等级划分的可操作性
与 2015 年原标准相比,新版标准更注重在实际工作中的可操作性。
一是新标准增加了对文化和旅游部评定的其他优质旅游休闲产品的支持力度,如“国家级旅游休闲城市应拥有 2 个以上符合 LB/T082 要求的国家级旅游休闲街区,或应拥有 1 个国家级旅游休闲街区加 1 个省级旅游休闲城市”;“省级旅游休闲城市至少拥有 1 个符合LB/T 082 要求的省级旅游休闲街区”等指标,现状拥有文旅部评定的相关等级的旅游休闲产品是旅游休闲城市等级划分的必要或重要条件之一。
二是新标准中尽可能减少原则性、定义性质的描述,更多的增加可量化的指标,如覆盖旅游休闲空间的种类、各类城市旅游休闲节事活动场次、体育赛事及体育休闲活动场次、数字化旅游休闲产品数量等等,同时对指标数据的来源约定统一的采集口径,所列量化指标不涉密且能从公开的渠道获得,配合附件评分细则表,能够使旅游休闲城市等级划分更加客观、科学、合理。
(六)更加适应新时代特点和产业发展需要
新版标准制定过程中广泛征求各省级文旅主管单位、科研院校、企事业单位的意见,充分考虑旅游休闲产业发展的实际情况,主动适应新时代的特点。增加了体现新时代要求的内容。增加“在生态保护和遗产保护前提下”的限定性表述,要求旅游休闲城市文化产业、旅游产业和体育产业占据国民经济一定比重等。增设“品牌营销与氛围营造”部分,推进旅游休闲城市形成浓郁的旅游休闲氛围。
本文来源于全国旅游标准化技术委员会、中国旅游报,转载请注明来源。版权属于原作者,转载请注明出处。返回搜狐,查看更多

