公司更名、高管调整,喜临门“转向”?
根据公司文化调整着装,保守的公司更倾向于传统 #生活乐趣# #生活日常# #时尚穿搭技巧# #职场着装建议#
关注

作者 | 郝文
编辑 | 趣解商业资讯组
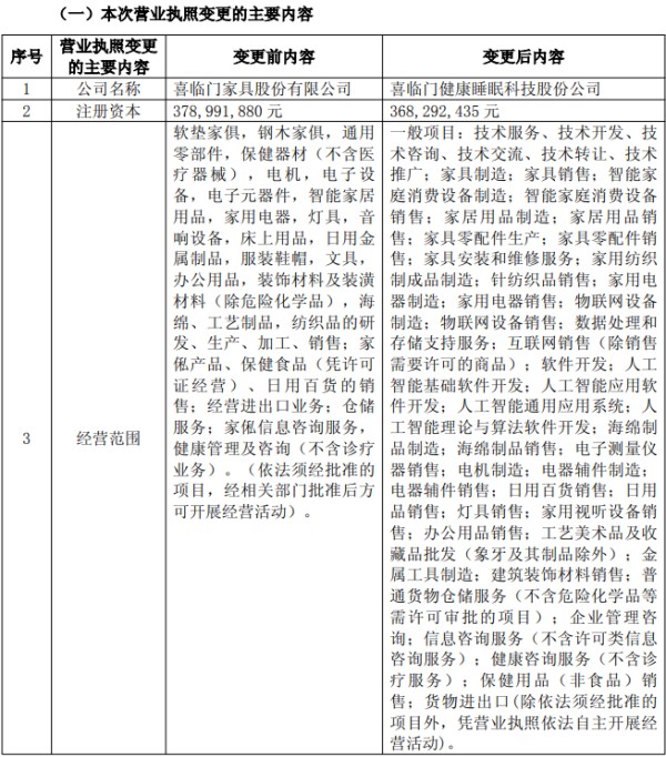
近日,喜临门家具股份有限公司正式完成品牌升级,公司全称变更为“喜临门健康睡眠科技股份公司”,英文名称同步更新为“Sleemon Healthy Sleep Technology Co.,Ltd.”。公司证券简称“喜临门”及证券代码“603008”保持不变,法律主体资格与独立法人地位亦保持不变。
此次升级的核心在于公司经营范围的实质性拓展。根据官方公告,公司在原有业务基础上,新增包括“技术服务、技术开发、技术咨询、技术交流、技术转让、技术推广”等一系列与科技创新紧密相关的经营项目,进一步明确“科技驱动”与“健康睡眠”并进的战略方向。
图片来源:公告截图
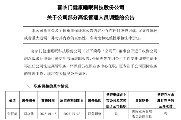
值得关注的是,在战略转型持续推进的关键阶段,喜临门管理层也迎来人员调整。1月17日,喜临门发布公告称,董事会已收到副总裁张征虎递交的书面辞职报告。因工作安排调整,张征虎申请不再担任公司法定高管职务,辞职后仍在原业务中心任职,更专注于公司国际业务的管理工作。据年报数据,张征虎2024年获得的报酬为23.44万元。
图片来源:公告截图
从喜临门的历史来看,这次更名早已埋下伏笔。喜临门始建于1984年,2012年在上交所上市,被称为“中国床垫第一股”。而其在1996年就成功研制出了国内首张超声波袋装弹簧床垫;2008年,成为床垫行业唯一入选国家火炬计划的重点高新技术企业;2009年破例成为全国家具行业里第一家被认定的高新技术企业。
不过,在外界看来,面对万亿睡眠的经济风口,喜临门的更名,不仅是品牌升级,更是应对转型与行业竞争等挑战的主动破局之举。
有数据显示,中国睡眠经济规模从 2016 年的2616 亿元增至 2020 年的3778 亿元,年均增速 9.6%,2030 年预计破万亿。
在此背景下,作为国内床垫行业的领军者,喜临门的业绩却并不稳定。
回溯过往10年财报数据,喜临门尽管营收年年增长,归母净利润却如同坐上了“过山车”。年报显示,2024年,喜临门在营收微增0.59%的情况下,归母净利润同比下降24.84%;经营活动产生的现金流量净额7.87亿元,同比下降37.23%。值得注意的是,2020至2023年喜临门归母净利润同比变动幅度分别为-17.61%、78.29%、-57.49%、80.54%。
2025年前三季度,喜临门整体业绩仍在增长,实现营业收入61.96亿元,同比增长3.68%;归母净利润3.99亿元,同比增长6.45%。
不过,仅看第三季度,其归母净利润出现下滑。公司2025年第三季度实现营业收入21.76亿元,同比增长7.78%;归母净利润1.33亿元,同比下降6.10%。
图片来源:三季报截图
喜临门表示,利润下滑主要受品牌推广费、材料预付款增加及金融资产公允价值波动影响。数据显示,前三季度公司销售费用高达13.1亿元,同比增加8.6%,远超收入增速。
值得注意的是,喜临门在研发与销售投入上呈现出明显的不平衡。2025年前三季度,公司研发费用为1.33亿元。从该项数据来看,喜临门今年前三季度的销售费用约为研发费用的9.8倍。
近年来,喜临门不仅尝试通过热播剧与综艺节目进行品牌曝光,还曾跨界影视行业。
2015年5月27日,喜临门以7.2亿元对价完成对绿城传媒(现更名为晟喜华视)100%股权收购。晟喜华视主要从事电视剧的投资、制作、发行及衍生业务,晟喜华视向喜临门承诺,于 2015、2016、2017三个会计年度经审计的净利润分别不低于 6850万元,9200 万元和12000万元。
但随后在影视行业遇冷的背景下,晟喜华视并未完成业绩承诺,2017-2019年,晟喜华视分别实现净利润1.25亿元、-0.39亿元和-0.62亿元。其中2018-2019年,喜临门分别计提商誉减值准备2.89亿元和0.02亿元。
2021年,喜临门完成晟喜华视60%股权转让,宣布剥离影视业务,回归家居主业,同时,喜临门将目光转向睡眠科技赛道。2024年,喜临门推出智慧睡眠生态品牌“aise宝褓”,目前已完成北京、上海、等高线城市200余家终端门店和网点布局。2025年7月,公司与强脑科技合作发布全球首款脑机接口AI床垫“宝褓·BrainCo”,实现从脑电层面无感干预睡眠的技术突破。喜临门表示,截至2025年前三季度,公司电动智能家居产品的收入占比已超3%。
图片来源:罐头图库
不过,当前睡眠科技赛道竞争日趋多元,华为、小米依托生态链布局高性价比产品,希瑞等品牌则以“硬件+数据服务”模式突围。
此外,市场还涌现出众多新兴创新品牌,近日,小米前高管王腾创立的睡眠科技公司“今日宜休”完成数千万元种子轮融资。值得一提的是,投资方中不仅有高瓴创投、云九资本、智元机器人等,还包括喜临门。它们不断细分市场,在技术研发、品牌营销、渠道融合及生态构建等多个维度展开全面竞争,争夺未来睡眠健康市场的定义权。
更名体现了喜临门转型的决心,但这条科技之路能走多远,不仅取决于前沿概念的开创,更重要的是这些创新能否在市场中建立真正的差异化优势,并转化为持续的竞争力与增长动力。
免责声明:本内容来自腾讯平台创作者,不代表腾讯新闻或腾讯网的观点和立场。
举报
网址:公司更名、高管调整,喜临门“转向”? https://klqsh.com/news/view/326758
相关内容
喜临门正式更名以科技之力提升人类高质量睡眠本田高管青山真司因社交聚会不当行为辞职,公司管理架构将调整
和国际AI巨头来往密切的喜临门,新身份终于藏不住了?
公司管理励志名言警句
珠海华发实业股份有限公司发布高级管理人员工作规则 规范高管职责与权限
被司晓迪点名3天,檀健次双喜临门:杨紫的话果然没骗人!
2024贵阳装修公司口碑排名前十
杭州高新高管集体辞职 控制权变更后人事调整启动 来源:上海证券报·中国证券网上证报中国证券网讯(记者 张雪) 杭州高新 9月4日晚发布公告称,公司董事会于近日收到董事长...
集团公司管控的三种模式:财务管控、运营管控、战略管控
机构调研动向!三大热门领域被“踏破门槛”!

