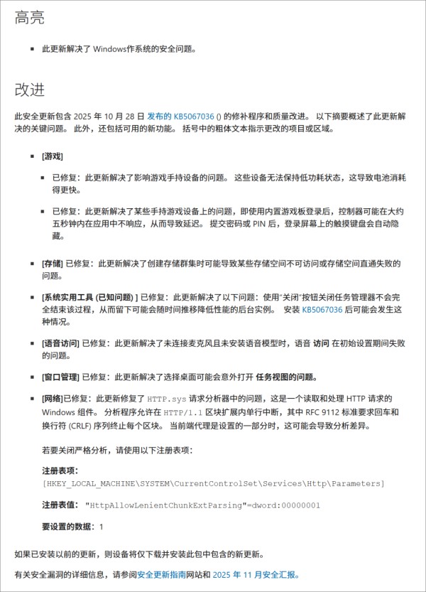
下载
下载软件:在浏览器中搜索下载链接,右键选择下载 #生活常识# #日常生活技巧# #基础电脑操作#

⏩ 【资源A062】Win11_25H2最新系统ISO映像
25H2是Win11的2025年度更新版本,已在2025年9月30日正式发布。25H2的微软官方正式版ISO映像,也已经放出。25H2正式版绝大分部功能体验,与24H2版本一致,是24H2的小幅度更新改进版本。
Win11 25H2 最新ISO映像下载:
https://pan.xunlei.com/s/VOU5FLls2ERloir6rKbk5rS9A1?pwd=its2#

Win11 25H2 消费者版-26200.7171
2025年11月官方原版ISO映像
文件名: zh-cn_windows_11_consumer_editions_version_25h2_updated_nov_2025_x64_dvd_4ace2901.iso
校验信息:
CRC-32: 40a1f1fb
MD5: e1d6bc1d4a55c7bcdaf0c0125aa5f73a
SHA-1: 62b74e10a37af660ca489aa9b140c16aada8e2a9
SHA-256: c1b8492eb947a1565e0a1fc343bc3677dbcf7850f05a81db5cb857622432be5f

Win11 25H2 商业版-26200.7171
2025年11月官方原版ISO映像
文件名: zh-cn_windows_11_business_editions_version_25h2_updated_nov_2025_x64_dvd_6ae389e3.iso
校验信息:
CRC-32: 18490fe5
MD5: ebf00e05332e107f08c4019a34b8d7f5
SHA-1: 83e5cade87b339d3684e54fa619fb4b5c0ddb51f
SHA-256: a81907b3a571ac740026a0f66a90bc02cdd483710a20b985f96c30abd212b763



安装后系统信息如图,版本号 26200.7171 (25H2)


网址:下载 https://klqsh.com/news/view/346020
相关内容
coreldraw 下载 破解版下载打包歌曲下载到u盘(音乐包下载)音乐下载
车载音乐下载
推荐下载车载歌曲火热劲爆MV车载MV10000首 好歌下载
二十七载txt下载
全能电子地图下载器官方下载
天下哲思下载
AutoRemove下载 AutoRemove(CAD卸载工具) v2.2.0 绿色免费版 下载
下载安装
安妮日记完整版全集免费观看下载迅雷下载/bt磁力链下载

