新媒体人必读
传媒人需要不断学习新技术,如数字媒体、人工智能等。 #生活知识# #传媒#
◎ 新媒体人必读!艾美奖获奖导演手把手传授,视频采访与拍摄剪辑之核心要领
一手案例,字字干货,淬炼近40年纪录片领域实战与教学经验。一册在手,搞定新闻访谈、纪实节目、真人秀综艺、纪录片、调查取材、播客、短视频、直播等流媒体时代内容创作者必备技能,需要接受采访、面对镜头的读者或公关团队也可参考。
◎ 搭建“采访+倾听”双向通道,掌控信息流动,挖取一手素材
倾听是把握采访走向、掌控信息流动的关键,学会倾听,快速破冰,搭建起沟通的通道,顺畅挖取一手素材。
◎利用三类问题,掌握正确发问姿势,坐享高效沟通
受访者时而含糊其辞、时而滔滔不绝?AI助手听不懂我的提问指令、经常已读乱回?……学会设计三类问题,方可主导沟通高效进行,轻松获取所需信息。
◎ 从口头表达到肢体信息,吃透采访中的“语言”
对方有没有在听我讲话?我该在意他刚刚的表情吗?他这副姿态是什么意思呢?……采访中大量关键信息并非来自耳朵,而是眼睛。听懂无声的语言,助力采访事半功倍。
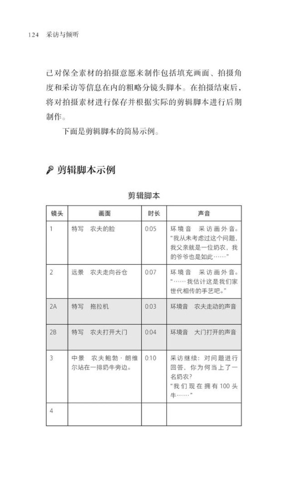
◎ 学以致用,从不同场地采访搭建策略,到实战拍摄剪辑技法,轻松完成功能性采访
只能见缝插针地在人多的地方采访,怎么收音合适?一对一访谈要怎么架设备?什么时候切受访者手部特写?拿到视频素材怎么剪辑和分轨?……本书将提供简明的采访场景操作指南,分享高效实用的采访节目落地技巧。
点击链接, 即刻入手《采访与倾听》
【作者简介】
詹姆斯·R. 马丁(James R. Martin),制片人,编剧,影视导演,视频、多媒体和数字媒体内容制作总监。近20年来,一直在福赛大学主管纪录片制作课程。此前13年,在芝加哥哥伦比亚学院教授电影制作。曾凭借《热心肠:公房是我家》《钢铁围城》两获艾美奖提名(前者最终获奖)。马丁的作品包括纪录片、商业广告、故事长片、短片,以及公司企业宣传片,另著有《创作纪录片》等书。
【译者简介】
郑恬,北京电影学院导演系硕士,在校主修纪录片理论与创作,现任青岛电影学院导演系讲师,中国高校影视学会会员。独立导演的纪录片《渔》曾入围国内外多个电影节并获奖,参与导演的系列纪录片《中国仪仗兵》获2016年中美电影节年度zui佳中国纪录片金天使奖。









特别声明:以上内容(如有图片或视频亦包括在内)为自媒体平台“网易号”用户上传并发布,本平台仅提供信息存储服务。
Notice: The content above (including the pictures and videos if any) is uploaded and posted by a user of NetEase Hao, which is a social media platform and only provides information storage services.
网址:新媒体人必读 https://klqsh.com/news/view/347752
相关内容
新媒体人必读的书籍自媒体人必读书单推荐!
2024年必读书单:自媒体人的灵感宝典
自媒体新手必读:6本书带你快速上手
自媒体人必读的10本书籍推荐
《起号》从零开始做自媒体必读
自媒体从业者必读好书推荐
自媒体人必读的一本书
自媒体运营必读4本书推荐
5本自媒体运营必读书籍推荐
