社区共管与生态价值实现为保护地社区关系协同发展提供新路径
社区服务是实现自我价值和社会价值的有效途径。 #生活乐趣# #生活体验# #社区服务#
《关于建立以国家公园为主体的自然保护地体系的指导意见》、《国家公园空间布局方案》等文件明确指出:加快建立以国家公园为主体的自然保护地体系,提供高质量生态产品,推进美丽中国建设。建立自然保护地将不可避免地影响周边居民的传统生计与社区发展。妥善处理好自然保护地与社区协调可持续发展问题,不仅是解决自然保护地与社区发展矛盾的现实需要,也是建立以国家公园为主体的自然保护地体系的长期目标之一,更是自然保护地制度体系改革亟需关注的现实问题。
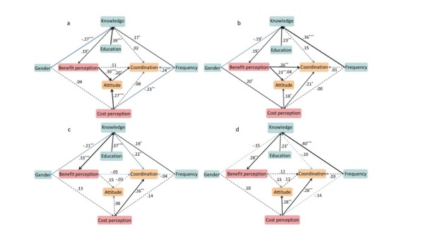
中国科学院西双版纳热带植物园景观生态研究组的硕士研究生柯月嫦与郭雪艳,以云南省元阳观音山省级自然保护区和龙陵小黑山省级自然保护区为例,定量识别了保护区与周边社区的关系模式及影响因素,揭示了社区居民对保护区生态产品的需求及影响因素,提出了保护区与社区协同可持续发展的对策建议。
研究结果表明:(1)小黑山案例中,保护区与周边社区的关系模式以保护区有利型为主,社区依赖程度、知识水平、成本与收益等对社区关系模式有显著影响;(2)社区居民对生态产品的需求存在显著差异,对休闲娱乐和空气净化等产品的需求更大;(3)各类生态产品之间相关性显著,表明多种类型生态产品的供需存在协同特征,可实现协同增效;(4)地方传统知识、生计方式显著影响居民对生态产品的保护与需求,距保护区的距离、坡度等显著负面影响居民对生态产品的需求。
鉴于此,研究建议:(1)提高社区居民保护意识并鼓励居民参与社区共管。加强对社区居民的生态教育、传统知识的传承与应用,鼓励居民参与到保护区的政策协商和管理中,实现社区共管共享;(2)依托多元化生态产业带动社区经济发展。保护策略与规划应重点考虑生态产品的权属与供需特征,采取土地规模化集约化经营,适当采取生态种养、生态旅游和生态补偿等模式,加速社区生态产品的价值实现;(3)完善保护区与社区可持续发展的制度保障体系。试点野生动物肇事破坏的累计赔偿制度,拓展社区居民参与保护渠道,提升保护区与社区的能力与制度建设。
相关研究以Exploring residents’ perceptions of ecosystem services in nature reserves to guide protection and management和The cooperative development relationship between Nature Reserves and local communities为题,分别发表于Ecological Indicators和Integrative Conservation期刊上。

图1 保护区与社区协调度的影响因素分析 注:a(小黑山子保护区),b(大雪山子保护区),c(古城山子保护区),d(江中山子保护区);*(P<0.05), **(P<0.01) ***(P<0.001);实线代表显著,黑线代表正向,蓝线代表负向
本文作者:柯月嫦、郭雪艳
责任编辑:张维静
网址:社区共管与生态价值实现为保护地社区关系协同发展提供新路径 https://klqsh.com/news/view/349831
相关内容
社区共管与生态价值实现为保护地社区关系协同发展提供新路径【中国网】北京科技职业大学图书馆:服务区域发展的实践路径与价值建构
【神农架发展“生态+旅游” 探索生态产品价值实现路径】
文化社区|高区笔架山社区:筑梦“童心同享” 共绘文化社区新篇章
社区工作法|建立新邻里关系:以社区社团为工具
昆明莲华街道多社区联动 解锁青年发展型社区建设新路径
社区商业创新升级:社交与情绪价值成为新亮点
养老院如何与周边社区联动,实现互利共赢
赓续历史文脉 长沙市天心区探索历史文化保护与城市发展融合新路径
社区物业管理的社区互动活动.pptx

