一文深度分析2022中国零食发展环境(PEST)分析——智研咨询发布
发布会结束后,媒体和分析师会进行深度分析,预测产品的市场前景。 #生活知识# #科技生活# #科技新品发布#

一、零食简介
单从产品层面看,零食指代的是一类正餐以外、充饥性需求较弱、强调消费场景化、满足更多维度需求(包括重视健康和更多功能延伸、融入更多情绪价值)、单品或多品类创意融合、可散售的即食类食品。
从业态层面看,休闲食品其实也是快速消费品的一类,是在人们闲暇、休息时所吃的食品。休闲食品正在逐渐升格成为百姓日常的必需消费品,随着经济的发展和消费水平的提高,消费者对于休闲食品数量和品质的需求不断增长。零食业态的本质是消费升级需求大背景下,借力产业升级实现的新零食业态。属于冲动型购买的非必须消费品,满足闲暇享受、情感交流、健康等多样化需求。
休闲食品产业链包括上游生产资料供应商,中游休闲食品加工、物流管理、仓储管理等,以及下游的销售渠道或终端消费者。
零食行业产业链

数据来源:公开资料、智研咨询整理
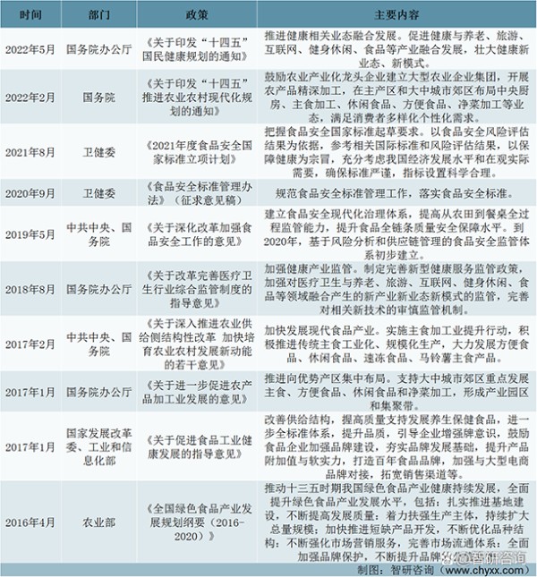
二、政策环境分析(P)
近些年来,为了促进零食行业发展,我国颁布了多项关于支持、鼓励、规范零食行业的相关政策,如2022年国务院办公厅发布的《关于印发“十四五”国民健康规划的通知》推进健康相关业态融合发展。促进健康与养老、旅游、互联网、健身休闲、零食等产业融合发展,壮大健康新业态、新模式。但与此同时,国家对零食安全的重视程度也在不断提高,国家对零食行业的政策由区域特色工业开发层次提升至安全监管战略层次,同时监管范围也逐渐拓宽。
零食行业相关政策

资料来源:智研咨询整理
三、经济环境分析(E)
根据中商产业研究院统计,中国休闲食品市场规模已突破万亿,近五年年复合增长率超过10%。2020年新冠肺炎疫情对休闲食品行业短期内有所冲击,市场规模增速较前几年小幅放缓,但也促进了休闲食品行业在直播电商、社区团购等新兴渠道的发展,2021年行业规模增速或有所反弹,保持长期稳定增长的趋势。2020年休闲食品市场规模接近1.3万亿元,2021年突破1.4万亿元。休闲食品行业市场稳步扩张,空间广阔。
2016-2022年中国休闲食品市场规模

数据来源:中商产业研究院、智研咨询整理
零食是快速消费品的一类,在2015-2022年9月期间,中国社会消费品零售总额总体呈上升趋势,2021年中国社会消费品零售总额达到440823亿元,同比增长率为12.46%。随着经济的发展和消费水平的提高,消费者对于休闲食品数量和品质的需求不断增长。
2015-2022年9月中国社会消费品零售总额(亿元)

数据来源:国家统计局、智研咨询整理
四、社会环境分析(S)
改革开放以来,我国经济持续健康快速发展,居民人均可支配收入不断提高。根据国家统计局发布的数据,在2017-2021年中国居民人均可支配收入上升趋势明显,2022上半年中国人均可支配收入达到了18463元,同比增长3%;人均消费支出达到了11756万元,同比增长0.8%。随着购买力提升,消费者在坚持性价比原则下对价格敏感性降低、对品质敏感性提高。
2017-2022年上半年中国人均可支配收入与消费支出(元)

数据来源:国家统计局、智研咨询整理
随着大众消费水平的提升以及对健康的日益重视,根据益普索对零食消费者2020年与2021年对调研数据对比,消费者对于零食的健康性关注度越来越高。特别是疫情发生以来,消费者开始更加注重休闲零食对健康的影响。同时低糖低卡、优质的原料、健康的加工工艺、健康的功能性等要求,推动着零食产业健康化趋势发展。
消费者购买包装零食时考虑因素选择

数据来源:红星资本局、智研咨询整理
五、技术专利分析(T)
近年来,中国零食专利申请数量整体呈上升趋势,2021年,中国零食专利申请数量为807项,同比增长17.82%,2022年至今中国零食专利申请数量为311项。随着零食产业的不断革新及居民生活水平的提升,休闲零食行业呈现出注重健康、国潮兴起、儿童零食创新、功能化发展的趋势,零食产品更新速度加快,企业需要不断基于消费者需求进行创新。
2013-2022年中国零食专利申请趋势

数据来源:佰腾网、智研咨询整理
以上数据及信息可参考智研咨询发布的《2023-2029年中国零食行业发展动态及投资机会分析报告》。智研咨询是中国产业咨询领域的信息与情报综合提供商。公司以“用信息驱动产业发展,为企业投资决策赋能”为品牌理念。为企业提供专业的产业咨询服务,主要服务包含精品行研报告、专项定制、月度专题、可研报告、商业计划书、产业规划等。提供周报/月报/季报/年报等定期报告和定制数据,内容涵盖政策监测、企业动态、行业数据、产品价格变化、投融资概览、市场机遇及风险分析等。
举报/反馈
网址:一文深度分析2022中国零食发展环境(PEST)分析——智研咨询发布 https://klqsh.com/news/view/282746
相关内容
2025网络游戏行业市场深度分析及发展规划咨询综合研究2023年中国沉浸式产业发展趋势分析
2024年中国在线直播用户规模、使用频率及发展前景分析「图」
2023工艺品行业市场深度分析及发展潜力分析
2023年中国数字文化娱乐行业产业规模及行业发展趋势分析
2023年中国数字文化娱乐行业产业规模及行业发展趋势分析[图]
2023年中国数字文化娱乐行业产业规模及行业发展趋势分析「图」
2025年智能玩具行业发展现状及市场前景深度调研分析
「管理咨询」商业分析在不同行业中的成功案例研究
中国美食广场行业发展现状分析与未来趋势

