【科技新知】重医附一院程伟教授团队研发肿瘤RNA原位成像新方法,1小时内完成RNA原位检测
选择有专业团队的医院,提供全方位服务 #生活知识# #科技生活# #健康生活技巧# #整容医院#
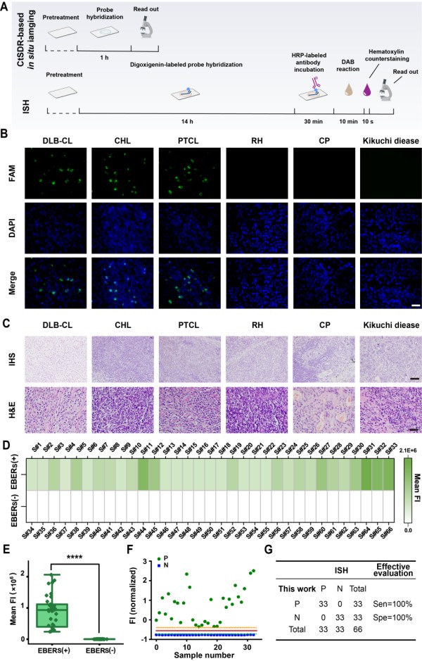
近日,重医附一院临床分子医学检测中心程伟教授团队在国际著名期刊Nucleic Acids Research(《核酸研究》)发表了题为Rapid in situ RNA imaging based on Cas12a thrusting strand displacement reaction(《基于Cas12a 驱动链置换反应的RNA原位成像》)的研究成果。该团队研发了一种RNA快速原位成像新方法,能在1小时内完成肿瘤细胞/组织中RNA的原位检测,展现出很好的临床应用前景。

据介绍,RNA原位成像是揭示癌症发生发展和时空异质性的重要手段。传统的荧光原位杂交技术(FISH)存在耗时长、操作繁琐和效率低等不足。链置换反应(SDR)是一种基于核酸链结合解离的核酸检测技术,具有等温、无酶等优点,在生物医学领域具有广泛的应用前景。然而,SDR相对较低的催化效率和初始能量依赖性导致其在RNA原位检测应用中面临重大挑战。

该团队研究发现,Cas12a/crRNA 复合物可通过增加 SDR 初始反应能量和降解DNA 单链副产物,推动 SDR 反应平衡正向进行,显著提升 SDR 扩增效率。基于此,团队发展了基于Cas12a助推链置换反应(CtSDR)的快速RNA原位成像新方法。临床试验结果证明,该方法能在1小时内完成肿瘤组织中EB病毒RNA的原位成像检测,与临床常规使用的原位杂交方法(检测时间>14小时)结果完全一致。

团队研发的CtSDR技术为临床分子诊断和RNA表达研究提供了一种全新的技术手段,具有广阔的应用前景(已申请发明专利202211389269.4)。该研究获得国家自然科学基金、重庆市高校创新研究群体、重庆医科大学“揭榜挂帅”等项目资助。
据悉,重医附一院临床分子医学检测中心程伟教授团队长期致力于临床分子诊断新原理新技术的研发和临床应用研究。近年来,团队以临床需求为导向,聚焦肿瘤分子标志物原位成像新方法研究,已相继在Theranostics,ACS Sensors(ESI高被引),Nucleic Acids Research,Small等重要学术期刊发表系列研究成果,为肿瘤分子分型提供了新的技术支撑。
撰稿 | 程小雪 编辑 | 李丹 姜佳妮 审核 | 程伟 周芳
本文由“健康号”用户上传、授权发布,以上内容(含文字、图片、视频)不代表健康界立场。“健康号”系信息发布平台,仅提供信息存储服务,如有转载、侵权等任何问题,请联系健康界([email protected])处理。
网址:【科技新知】重医附一院程伟教授团队研发肿瘤RNA原位成像新方法,1小时内完成RNA原位检测 https://klqsh.com/news/view/310438
相关内容
专精特新访谈录|全明星阵容攻克肿瘤精准医学技术壁垒专精特新访谈录 全明星阵容攻克肿瘤精准医学技术壁垒
【科技新知】结核病快速诊断有了新技术!郭述良教授团队联合白丽娟教授团队发布最新研究成果
我国科研团队提出人工合成细菌治疗肿瘤新方法
2022年七大前沿科技:量子模拟和靶向基因医疗
专精特新访谈录 “红海”突围 持续投入 肿瘤早筛企业的技术攻坚之路
【科技新知】重庆研究团队揭示:服常用降压药可以进行原醛筛查
“金师”访谈丨胡祖权教授:探索生物医学工程前沿科技的乐趣
教育产业日报(08.29) : “AI教育个性化,双学位创新人才培养”
科学研究

