目标重组:从知识本位到素养导向

我们继续通过统编小学语文六年级下册第五单元《表里的生物》这篇课文来进行分析。
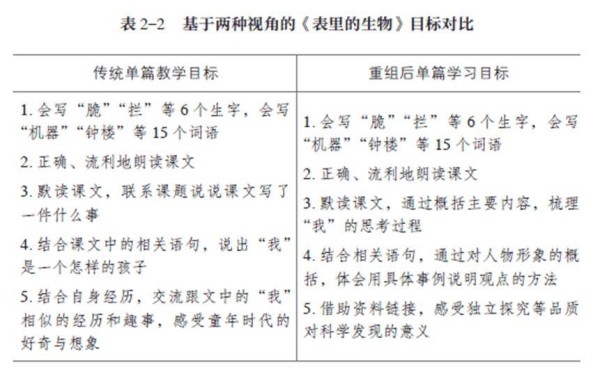
确定核心任务后,我们首先要根据这个核心任务来重组单篇学习目标。(可查看上篇内容)这意味着它与传统的单篇教学目标有所不同。我们先通过列表来对比一下,如表2–2所示。

两组目标,除了识字、朗读等基础目标一样,其他目标则不同。我们可以从以下三点来分析它们的不同之处。
一是概括主要内容。传统目标仅限于概括课文写了一件什么事。当然,这样的训练不是没有价值,只是仅仅局限于碎片化技能的训练。而重组后目标则不同,在这里概括主要内容既是一种低阶目标,又是实现高阶目标的一种支架、一个台阶,通过它,就能攀登思考的云梯,站在思维的巅峰,看见理性的光芒。
二是分析人物形象。传统目标囿于人物形象的分析,往往流于标签化解读,缺乏深入的循证过程。再看重组后的目标,分析人物形象具有双重作用:第一重作用,是培养基于形象思维的阅读评鉴能力;第二重作用,则是以分析人物形象为桥梁,进一步体会用具体事例说明观点的方法,由形象思维向抽象思维转化,由感性认识向理性认识提升。
三是拓展学习资源。传统目标拓展的学习资源来自学生的生活经验,目的是印证童年时代的好奇与想象。这属于认知数量的叠加,是在同一个认知水平上平移。而重组后目标拓展的学习资源来自作者冯至的生平事迹,目的一方面是帮助学生发现童年孕育的思维品质和长大后取得的文学成就之间的内在联系,体会其对成长的作用;另一方面,则是引导学生感受善于思考、独立探究等品质对科学发现的意义。
可以看出,传统目标主要指向人物形象,而重组后目标则集中指向理性思维,这是由思辨性阅读与表达任务群的教学宗旨、单元语文要素以及单篇教学的核心任务共同决定的。这不只是学习目标的调整,更是课程价值的转向。总体来看,传统目标的设定往往是基于知识本位,每个目标都非常清晰,但也相对单一,无论是语文知识还是语文技能,均处于碎片化的、相对低阶的认知范畴。而重组后目标的设定则往往是基于素养导向,在核心任务的统领下,目标与目标之间形成内生的逻辑联系,通过高阶思维能力、高位科学精神的整合,实现了语文知识与技能的结构化,体现了语文核心素养的综合发展。

内容重构:从人物分析到思维解码

传统单篇教学内容主要围绕人物形象的感受与理解展开,大致可分为三个方面。
一是叙事过程与人物形象。课文通过描述“我”发现父亲的怀表会发声、想要探究、产生猜想以及最后猜想得到证实的过程,展现人物形象。例如,怀表在无人操作时发出声音,引起“我”的好奇,这是故事的起因;“我”想去动表却被父亲阻止,进而产生各种猜想,这是故事的经过;父亲告知表里有蝎子,“我”的猜想得到证实,这是故事的结果。这一过程塑造了“我”好奇心强的人物形象。
二是心理活动与人物形象。课文中“我”的内心独白,如对怀表发声的好奇、想去动表却被阻止的痛苦、猜想得到证实的愉快等,生动地展现了“我”的心理变化,对塑造人物形象起到了重要作用。
三是对话语言与人物形象。“我”与父亲多次对话,如“为什么还蒙着一层玻璃呢”“为什么(不许动)呢”“为什么把那样可怕的东西放在这么好的表里”等,这些不断追问的“为什么”,体现了“我”敏于观察、善于思考的特点。
这样的教学内容加工,固然有助于学生较好地把握人物形象,发展阅读理解与鉴赏能力,但由于忽视了文本隐含的思维过程和科学精神,难免会流于标签化的浅表认知,不利于学生高阶思维、综合素养的发展。

而在核心任务的指引下,重组后的教学内容聚焦于理性思维的培养与发展,具体也可从三个方面展开。
一是叙事过程与演绎思维。作者的叙事过程遵循演绎思维的三段论推理。大前提是“凡能发出声音的,都是活的生物”,这是作者通过观察得出的;小前提是“父亲的怀表没有人动,却会发出声音”;基于大、小前提,作者得出猜想“表里一定有生物”。而父亲告知里面有蝎子,证实了这一猜想。这一叙事过程,隐含着典型的三段论演绎思维。
二是观点形成与归纳思维。“我”的“凡能发出声音的,都是活的生物”这一观点并非凭空产生的,而是通过正面和反面的归纳得出的。正面归纳:清晨鸟叫、晚上狗吠、夏天蝉鸣、秋天虫叫等,这些活物都能发声;反面归纳:钟楼上的钟需要人敲才发声,街上的三弦需要盲人弹奏才发声,说明发声需要活物。正反归纳共同支持了作者的观点,体现了归纳思维的特征。
三是独立探究与论证思维。“我”得出“表里一定有生物”这一结论看似荒唐,实则经过了理性论证。第一,是基于当时有限的经验。作者生活在没有机器的小城,缺乏相关知识,这是得出结论的基础。第二,在有限经验下,作者作出大胆猜想,且猜想过程符合三段论演绎思维。第三,作者小心求证,直到父亲亲口证实才确定结论。这三个论据充分展现了作者的理性思维过程,以及敏于观察、大胆猜想、小心求证的理性精神。
总之,在核心任务引领下,重组后的教学内容通过聚焦叙事过程中的演绎思维、观点形成中的归纳思维和独立探究中的论证思维,致力于学生理性思维的培养与发展。这不仅有助于学生深入理解文本,还能够有效提升学生的高阶认知能力,如逻辑推理、批判性思考和知识整合等,进而促进学生综合素养,包括问题解决能力、创新思维和自主学习能力等的提升,为学生语文核心素养的全面发展奠定了坚实的基础。
本文源自源创图书《重构语文课堂:学习任务群与单篇教学转型十讲》,王崧舟 著,中国人民大学出版社 出版。
源创图书 · 王崧舟作品
(点击书封即可选购)
微信编辑 | 葛晗
复审 | 杨霞 终审 | 张万珠
折扣优惠返回搜狐,查看更多

