盘点|(7.14
以幽默视角盘点生活趣事,传递正能量 #生活乐趣# #生活分享# #品质生活点滴# #生活趣味盘点#
多起舆情上演反转,我们是否需要反思?
——上周热点事件“ZACH舆情指数 TOP5”
TOP1 校园处分变成“公开处刑”? #大连工业大学李某某拟开除学籍

·舆情回顾
2024年12月16日,大连工业大学在校生李某某在上海与乌克兰籍前电竞选手Zeus相识。随后,Zeus在未征得李某某同意的情况下,将两人的私密照片和视频分享出去,引发关注。
2025年7月8日,大连工业大学学生工作部(处)网站发布“关于拟给予李某某同学开除学籍处分的公告”。公告指出,鉴于李某某(注:原公告为实名)2024年12月16日的不当行为造成恶劣负面影响,依据《普通高等学校学生管理规定》第三十条第六款及《大连工业大学学生违纪处分规定》第十九条第六款,拟给予其开除学籍处分。其中,《大连工业大学学生违纪处分规定》第十九条第六款表明,与外国人不正当交往,有损国格、校誉的,视情节给予记过及以上处分。
7月13日,多家媒体在发布该校拟开除李某某的公告时,未对其姓名进行打码处理,直接将涉事女生的姓名公之于众,这种做法引发网友激烈讨论,使得事件从对学校处分决定的关注,延伸到对媒体职业操守、个人隐私保护等更广泛层面的争议。
·源发媒体
澎湃新闻,《不当行为造成恶劣影响,大连工业大学李某某拟开除学籍》
·舆论情绪

·舆情启示
1、审慎发布信息,强化隐私保护,高校在处分公示中应避免实名公开等过度行为,严守个人信息边界,防止敏感信息泄露引发次生伤害。
2、校规制定需明确具体,剔除“不正当交往”等模糊条款,避免主观裁量权过大,确保处分有清晰法律与事实依据。
3、处分应摒弃性别双标,不将女性个体行为与“国格”不当绑定,坚守平等原则,杜绝封建思维对评判的影响。
4、高校处分需回归教育本质,兼顾惩戒与引导,完善心理辅导机制,而非以开除简单替代育人责任。
TOP2 现实版《继承者们》#宗庆后私生子女现身,娃哈哈家族上演争产风波

·舆情回顾
7月13日,#娃哈哈##娃哈哈宗庆后#等词条多次登上微博热搜,引发关注与热议。据媒体报道,娃哈哈董事长宗馥莉因资产纠纷在香港被起诉,三名原告是宗继昌、宗婕莉和宗继盛。原告律师确认,这三人是宗馥莉的“同父异母弟妹”。三名原告主张他们作为宗庆后的子女,应享有平等的继承权或信托受益权,要求“拿回信托资金”。
娃哈哈创始人宗庆后与原配施幼珍育有一女宗馥莉,长期被视为娃哈哈帝国唯一接班人。如今另外三名子女的“横空出现”,围绕高达18亿美元的信托资金向宗馥莉发起诉讼,也让娃哈哈再度陷入舆论漩涡。
对于上述遗产纠纷,娃哈哈方面表示:“家族内部事务,与公司的运营及业务并无关联。公司不会提供任何答复口径或相关回应。”
2024年2月,农夫山泉创始人钟睒睒的网络暴力——他因未亲赴宗庆后追悼会、儿子拥有美国国籍等问题被推上舆论审判台,农夫山泉市值三天蒸发230亿港元,产品销量暴跌,甚至连东方树叶包装上的文化元素都被曲解为“媚日”。
直至今日,公众才猛然惊觉:曾经深陷舆论漩涡而隐忍不言,原来钟睒睒才是被误解的那个人。
·源发媒体
彭博社,《China Heiress in $2 Billion lnheritanceFeud With Siblings》
·舆论情绪

·舆情启示
1、民族情怀绑定需审慎,借助品牌情感共鸣争取支持是有效手段,但过度消费易透支公众信任,偏离品牌本质。
2、公关策略是把双刃剑,宗馥莉借“大女主”叙事引导舆论虽获优势,但过度美化人设易引发反噬,需把握情感引导尺度。
3、家族传承应平衡叙事与治理,情感牌可缓冲短期冲击,但长远需靠稳定经营、清晰股权安排筑牢根基,避免内斗动摇根本。
TOP3 这个反转来得猝不及防 #黄杨某甜“天价耳环”再通报:系仿制玻璃

·舆情回顾
近期,根据干部管理权限和属地管理原则,雅安市联合工作组对网络反映黄杨某甜父亲杨某在雅安工作期间涉嫌违法违规问题进行了调查处理。同时,对网络关注的“天价耳环”等情况进行核实,并于7月16日公布调查情况:
经查,杨某等4人利用工作之便帮助自办公司承揽业务,并按持股比例各分得3万元利润。监察机关对其立案调查后已将其违法所得3万元予以没收,由于其已辞聘,不再给予政务处分。
此外,杨某在2011年2月雅安市城市管理行政执法局组织的录用考察及在雅工作期间,存在故意隐瞒违法生育二孩问题。由于其已辞聘,且违法生育相关处罚规定已清理和废止,按照现行法律、法规及政策规定,不能再对其违法生育二孩问题和故意隐瞒行为进行处理。
关于网络关注的有关情况:工作组通过实地走访核实,网传黄杨某甜佩戴的“天价耳环”系其母司某霞朋友2016年所赠,为仿制某大牌饰品;杨某、司某霞二人户籍目前均不在四川,双方家庭成员无公职人员身份;杨某在雅安工作期间未经手过灾后重建项目、资金和慈善捐款,也没有通过其他方式从中牟利;杨某夫妇注册成立的其他公司未在雅安从事商业经营活动;调查中未发现杨某在雅安工作期间存在其他违法违规行为。
·源发媒体
新华社,《黄杨某甜有关问题最新通报》
·舆论情绪

·舆情启示
1、天价耳环事件快速调查公布,体现监督机制进步,公众监督与纪检响应的良性互动,是社会治理效能提升的缩影。
2、网络舆论中个体事件易被情绪主导,真相被“愿意相信的版本”替代,导致澄清困难,增加舆情处置复杂度,需重视信息场的理性引导。
3、公众对公职人员形象的敏感是社会发展必然,但需警惕监督异化为“道德猎巫”,明确合理质疑与谣言边界,避免削弱正当监督价值。
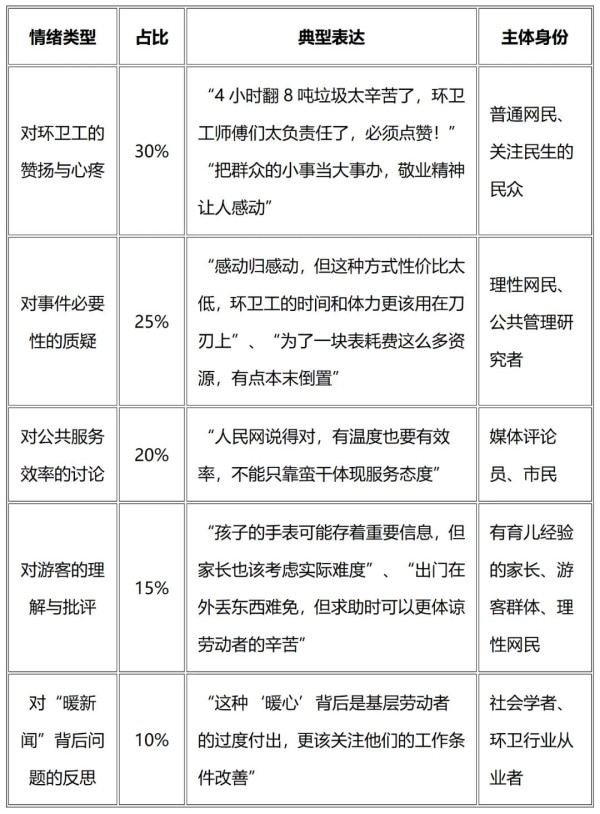
TOP4 这笔“暖心账”怎么算?#两名环卫工翻8吨垃圾找回儿童手表,大同市城管局副局长回应

·舆情回顾
近日,一则“环卫工4小时翻8吨垃圾帮游客找回儿童手表”的“暖新闻”引发网络舆论热议。据悉,7月1日,游客卢女士与家人前往山西大同旅行,途中孩子不慎将儿童手表遗落在高铁垃圾袋中。次日,卢女士联系大同城市管理局寻求帮助。经追踪,确定手表已进入来及中转站挤压箱。经两名环卫工4小时翻找8吨垃圾后找到手表,并归还卢女士。
7月5日,大同晚报、大同日报、山西日报等当地媒体将此事作为“城市暖心服务”的典型案例进行宣传报道。然而,与媒体宣传的“暖心”基调不同,不少网民质疑此举过度消耗公共资源,且未充分体恤一线工人。
7月13日,大同城市管理局副局长肖志刚回应称:“做啥是值,做啥不值?这是我们该做的事情,不要把它放得太高,也不要把它放得太低。只要老百姓有需求,我们肯定去做。”但这一回应并未平息争议,反而引发了更多关于公共服务标准和资源合理配置的讨论。
事件发生后,少数网民猜测当事女游客卢女士是深圳市宝安区纪委委员、区人民法院的卢姓干部。随后,深圳市宝安区法院表明网传消息是谣言。7月14日,人民日报记者采访了大同市城管局副局长肖志刚,肖志刚表示,此次求助的卢女士系普通游客无特殊身份,强调“民生无小事”,并宣布设立“助人为乐”基金,奖励涉事环卫工。
·源发媒体
封面新闻,《翻8吨垃圾找儿童手表有必要吗?》
·舆论情绪

·舆情启示
1、政务宣传需平衡温度与尊重,将基层劳动者的奉献异化为“暖心政绩”易引发反感,应避免过度渲染成果而忽视对其权益的实质关怀。
2、公共资源调配需科学评估,兼顾民生需求与成本合理性,避免因个体疏忽导致的过度投入,引发公众对资源滥用的质疑。
3、劳动者权益保障应前置,高温作业防护、合理补偿等需嵌入事前流程,事后奖励难弥补过程中的忽视,真诚尊重比表彰更重要。
TOP5 “品质护城河”还坚固吗? #山姆紧急下架好丽友派等多款零食,#盼盼洽洽被曝改用英文名上架山姆

·舆情回顾
2025年6月,山姆上新一款低糖好丽友派,通过配方改进,糖分减少了80%,可可含量则增加30%。据了解,该产品是山姆与好丽友二者合作的新品,仅在山姆渠道进行售卖。但就是这款好丽友派,引发了会员们对于山姆选品能力下滑的质疑。有记者通过山姆会员商店APP搜索发现,除了好丽友,卫龙、徐福记、溜溜梅等大众品牌产品陆续进驻山姆货架,而曾经引发抢购热潮的蛋黄酥、杨枝甘露、焦糖饼干千层等特色商品却悄然下架。对于这种选品策略的变化,不少会员表示,山姆与普通超市相比越来越同质化。
7月14日,媒体记者以消费者身份拨打山姆会员商店客服电话询问此事,工作人员表示,商品下架信息以APP提示为准,并承诺会尽力改善商品品质。7月15日,记者搜索发现在山姆会员商店小程序上无法搜到引发热议的好丽友商品。客服回应,确实是在全国线上已经下架,具体原因暂时不清楚,目前还没有接到相关的通知。
除此之外,有记者调查发现,盼盼、洽洽等品牌通过改英文名如“panpan”、“chacheer”进驻山姆。记者还通过多渠道对比发现,部分所谓“专供款”,其实与市售普通版差异甚微。山姆7月15日回应记者称,已将会员意见纳入后续选品策略的考量中。
·源发媒体
Vista看天下,《山姆上架好丽友怎么逼疯中产了》
·舆论情绪

·舆情启示
1、品牌定位需坚守内核,山姆背离“高端严选”引入争议商品,模糊与普通超市界限,警示选品要与品牌调性统一,勿为扩张牺牲特色。
2、危机回应忌避重就轻,客服“原因不明”的敷衍引发次生舆情,说明需直面问题,及时给出清晰解释以稳信任。
3、选品关联品牌风险,合作方问题易反噬自身,需审慎评估合作品牌,避免因关联争议损耗自身信誉。
举报/反馈
网址:盘点|(7.14 https://klqsh.com/news/view/312701
相关内容
2024年 这些体育赛事值得关注盘点
动漫盘点吧
最近比较火的综艺节目 收视排名
幸福路社区:舞蹈课堂乐趣多,葫芦娃故事伴成长——西坝街办
娱乐圈的大盘点
盘点综艺搞笑名场面!
复盘是什么意思?复盘要关注哪些要点?
盘点、 十大励志动漫!
明星酒驾盘点

