【标准解读】GB/T 18883
发布时间:2026-04-08 18:03
购买绿色食品时,认准包装上的绿色食品标志,通常旁边会标注'GB 18050'等标准号。 #生活知识# #生活小知识# #环保生活窍门# #绿色食品认证#

一、术语和定义
1、增加了“细颗粒物”“1小时平均”“8小时平均”和“24小时平均”等4个术语和定义; 2、删除了“标准状态”术语和定义; 3、修改了“室内空气质量指标”“可吸入颗粒物”和“总挥发性有机化合物”等3个术语和定义。 以上术语和定义中,除了“室内空气质量指标”和“总挥发性有机化合物”,其他均来源GB 3095-2012《环境空气质量标准》(有适当修改)。二、室内空气质量要求
1、新增部分指标 增加了三氯乙烯、四氯乙烯和细颗粒物等3项化学性指标及要求,室内空气质量指标由原来的的19项变为22项。 2、调整部分指标 调整了5项化学性指标(二氧化氮、二氧化碳、甲醛、苯、可吸入颗粒物)、1项生物性指标(细菌总数)和1项放射性指标(氡)要求。(注:二氧化碳限值虽未调整,但是要求由“日平均值”修改为“1h平均值”,其他指标均有收严。) 3、修改部分指标名称 将“空气流速”修改为“风速”;将“菌落总数”修改为“细菌总数”。 4、其他修订内容 将温度、相对湿度和风速备注中的“夏季空调”和“冬季采暖”,修改为“夏季”和“冬季”;删除细菌总数备注(依据仪器定);将氡备注中的“行动水平”修改为“参考水平”。
三、附 录
1、附录A(室内空气质量指标检测技术导则) (1)室内空气采样部分主要修订内容详见下表(标红的部分为GB/T 18883-2022中修订或者新增的内容)。
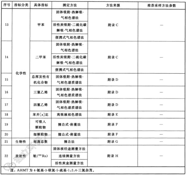
(2)修改了温度、相对湿度、风速、新风量、臭氧、二氧化氮、二氧化硫、二氧化碳、一氧化碳、氨、甲醛等11项指标的测定方法和方法来源,增加了三氯乙烯、四氯乙烯和细颗粒物的测定方法和方法来源,增加了推荐采样方法参数,详见下图。
(3)修改了污染物浓度换算方式。GB/T 18883-2002中,在计算浓度时应将采样体积换算成标准状态下的体积。GB/T 18883-2022中,气态污染物的最终浓度是指参比状态下的校正浓度,其他污染物的浓度则为监测时大气压力和温度下的浓度,详见下图。
(4)增加了测量结果有效数字保留方式。测量结果一般保留三位有效数字,但当测量结果接近方法检出限时,测量结果表述与检出限小数点后位数保持一致。 (5)增加了“实验室安全”章节内容。室内空气质量检验过程中实验人员应按照GB/T 27476.5开展检验工作。 2、增加了部分污染物测定方法 增加了甲醛、苯并[a]芘、可吸入颗粒物、细颗粒物、氡等5项指标的测定方法(详见附录B、附录E、附录F、附录H)。 3、修改了部分污染物测定方法 修改了苯、TVOC、细菌总数等3项指标的测定方法(见附录C、附录D、附录G)。需要注意的是,新的TVOC测定方法中,TVOC标准储备溶液中包含22种特征目标化合物,详见下图。 
网址:【标准解读】GB/T 18883 https://klqsh.com/news/view/362921
相关内容
【标准解读】GB/T 18883GB/T 18883
基于国家标准的 EndNote 输出样式模板(更新至参考国家标准 GB/T 7714
GB/T 17268
GB∕T 32265.1
GB/T 36970
【EHS新标准】《机械安全安全防护的实施准则》(GB/T 30574
GB∕T 19004
GB/T 32265.1
食品标准查询

