主创谈《奇异剧本鲨》:工作量几倍于一般的综艺
音乐剧是集音乐、舞蹈和戏剧于一体的综合艺术 #生活乐趣# #生活质量# #文化生活# #音乐戏剧#
从第一案在古镇实景拍摄的《青城遗梦》,到第二案呈现“分阵营”“抓卧底”阿瓦隆机制本的《毕业狂想曲》,到第三案中大制作的变格本《最初的拥抱》,爱奇艺推出的以剧本杀为基础的综艺节目《奇异剧本鲨》已经完整呈现三个案件。
以秦昊、王源、魏大勋、金靖组成的“鲨鱼车队”加上每期邀请的飞行嘉宾,大家一起沉浸在一个实境空间中进行搜证、推理、投凶。

《奇异剧本鲨》海报
《奇异剧本鲨》是爱奇艺基于密室逃脱、剧本杀等线下沉浸式娱乐方式的市场数据、从2019年开始规划的“迷综季”的第二档,前有主打浅推理、欢乐剧本杀的《萌探探探案》,后有硬核推理《最后的赢家》,《奇异剧本鲨》如同其名字所显示的,更关注剧本杀的多种玩法,如已经上线的第一、二期就分别推出了推凶还原本和阿瓦隆机制本。
最近,澎湃新闻采访了《奇异剧本鲨》的总导演俞杭英与制片人陈芸芸。

陈芸芸(左)与俞杭英
怎样做一档剧本解密类综艺?
其实有已经播出了六季的《明星大侦探》珠玉在前,国内所有的剧本解密类综艺如果只是在综艺本身上想多整点花活并不容易。
之前《萌探探探案》最被喜欢的、也被苛责最多的点就是案件太简单、搞笑多于推理,其实这是爱奇艺在策划节目时有意而为之的,陈芸芸认为:“我们毕竟做的是一档节目,它的综艺性、娱乐效果是一定要有的,你首先得满足这个,其次再让推理爱好者找到推理的乐趣。”

秦昊
从《奇异剧本鲨》的嘉宾选择来看,也满足综艺性效果优先的特质。
四位常驻嘉宾中,秦昊在爱奇艺“迷雾剧场”最成功的一部《隐秘的角落》中有不俗的表现,俞杭英称秦昊“看上去挺像很有谋略的一个大叔,其实是有非常大的反差,形成很好的综艺效果,而且表演性、沉浸感也最好”。
金靖则是古灵精怪的搞笑担当、对整个氛围有带动的作用。“魏大勋是老手了,他也是气氛担当,比较值得一提的是在《奇异剧本鲨》中,我们的编剧给他写了很多的身份,他把握得都很好”。
而最让导演组惊喜的就是王源,俞杭英说:“王源在节目中是推土机,第一期的定滑轮原理就是他想出来的,他是脑洞达人,他经常用的词就是‘我想到了’‘我知道了’,或者‘我有一个想法’‘我来梳理一下’。”

王源
在剧本解密类的综艺中,最大的挑战还不在于嘉宾的选择,而在于剧本是不是足够扎实,以及围绕这个故事怎样去确定和布置拍摄场地,对此,陈芸芸也逐一解密。
做剧本杀类别的综艺编剧团队构成会比较复杂,以《奇异剧本鲨》来说,“整个编剧团队会很庞大,有专业的推理作家,也会有剧本杀圈内非常资深成熟的剧本杀创作者,还有专业综艺领域比较资深的一些综艺编剧,《奇异剧本鲨》的编剧团队大概有15人左右。基本上我们有一些核心编剧都是我们的follow PD,他们其实是代入每一个艺人,在创作的前期,比如搭框架、填内容,是一个剧本创作的规律和流程。但是真正到了玩家测试,到后面线索、核心轨迹这些精修的阶段的时候,其实大家是要共同去碰的,因为我要判断这个艺人是不是适合他这个角色去表现,这个难度他是不是OK等等。”
《奇异剧本鲨》的第一案选在一个古镇实景户外录制,第三案由一家大酒店提供场地,但是因为涉及A、B世界,整个布景需要做两套。


第一案
关于录制场景选择,陈芸芸介绍了整个的创作流程,首先是一个剧本的选题会有一个大的故事框架和梗概,这个确定了以后就知道大概率这个故事会发生在一个什么样的场景下,这时候就需要踩点场地、进行筛选。
“这时候剧本的创作还在推进,包括要细节到每个人物的人生背景,他是一个富二代还是一个农村来的姑娘,这些都会在场地进一步的筛选过程中去进行淘汰或者进行优化,舞美老师也会去看哪些地方是可以改造的,所以整个工作其实是一个交替进行的一个状态,它一定是高度匹配进行的。”

第二案
虽然这套流程听起来无懈可击,但理想是丰满的,拍摄中则会遇到各种困难。因为《奇异剧本鲨》主要在苏州录制,有一个案子的故事发生在草原上蒙古包里,团队因为太庞大,飞到草原不太现实,“导演组就在苏州选择一个非常大的草地,五月份的时候碰到了今年最大的雷暴天气,吊车在雷电天气根本作业不了, 导演组辛辛苦苦搭起来的草原就变成了一片沼泽,因为人经常走动,那个泥土就被翻起来了,整个儿惨不忍睹,我们只好调整录制顺序,把现在是第三案发生在酒店庄园里的故事提前录。”俞杭英介绍。
第三案
俞杭英和陈芸芸都认为剧本杀类的综艺制作难度要远远高于一般的综艺节目,“它说到底还是剧本取胜,还需要玩家代入到角色里去。有的剧本里的描写其实根本用不到节目里去,但是我们也得把它写出来,以方便演员进入角色。所以这个工作量几倍于一般的综艺节目。”

《奇异剧本鲨》截图
要做综艺,也要布局行业
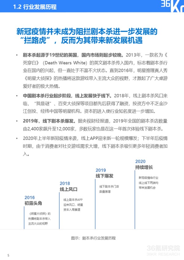
2019年开始策划、2021年爱奇艺就马不停蹄地前后推出三档综艺,形成综艺的节目带和产品线,这首先是基于对剧本杀和沉浸类游戏的行业观察,在36氪研究院一份对剧本杀产业生态的调查报告中显示,2020年底,全国剧本杀相关的实体店已经突破30000家,且持续增长、后劲强劲。爱奇艺的入局,从综艺开始,但绝不止步于综艺。

剧本杀行业发展
陈芸芸在采访中谈及爱奇艺现在已经成立了新消费业务事业群,而这个部门的工作就是做线下的新娱乐、新场景的营销:“其实我们在内容创作的时候会综合考虑爱奇艺整个平台布局和用户关注的方向,在这两个点上持续努力。所以我们在做‘迷综’赛道的同时也在推动新消费场景的布局,甚至我们在做节目内容的策划前期就已经做了相当多的线下市场调研,所以,综艺、IT的开发、新消费事业衍生的开发,爱奇艺内部的业务线是一起协同推进的。”
在对《奇异剧本鲨》的用户画像上,爱奇艺统计,剧本杀的用户更接近于游戏的用户,是偏主动探索型的用户,在年龄的分布上,24岁以下的用户占到了50%以上。陈芸芸说:“18岁以下的用户占比是《萌探》的两倍,基本上30岁以下的用户是占到了整个用户受众86%以上。用户是非常年轻的。当时我们就是想要做给更年轻的用户去看的,目前来看,数据上还是跟我们预期是比较一致的。”
陈芸芸也谈道,“我们既然选择了做这个品类,我们还是希望能够反哺到线下市场和行业,剧本杀作为一档时下流行的潮流游戏正在逐渐占领年轻人的社交时间,我们希望能够改变部分观众对剧本杀的认知,除了经典的推凶还原,还有欢乐、机制、硬核等不同类型,将在节目中一网打尽式为大家展现目前市面上所有的剧本杀玩法。其次,我们也希望行业能够越来越正规和健康,其实也反向推动我们线下的从业者,比如说有一些三观、尺度有问题的本子,慢慢的我觉得在这个过程里就会淘汰掉,这个其实也是我们最初做这档节目的时候一个很重要的初衷。”
网址:主创谈《奇异剧本鲨》:工作量几倍于一般的综艺 https://klqsh.com/news/view/274669
相关内容
《一年一度喜剧大赛》出圈背后:爱奇艺综艺“向年轻”喜剧异化基于喜剧类综艺热反思.doc
综艺玩转“剧本杀”,烧脑背后关照社会热议话题
十大喜剧综艺排行榜(有哪些好看的喜剧综艺)
《杨君访谈国际媒体》:《大白鲨》
深娱 画直线能成功催眠鸡吗?《嗨放派》主创揭秘科普综艺如何“奇趣”
在海量网综来袭的时代,爱奇艺教你有价值的综艺节目应该如何品评
签于正、拍杂志、上综艺?短剧男主开始走流量路线
2021综艺前瞻(二)恋爱、合宿、密室剧本杀,当代社交新出口
创新节目抢风头 平台打法各异 眼花缭乱的综艺战场谁主沉浮?

