附件2:美容美发场所卫生规范
美容美发时,选择正规场所和专业人员 #生活技巧# #个人卫生技巧# #理发美容#
首页> 文告稿件库来源:商务部 办公厅 类型:转载 分类:政策 2007-03-04 21:06
附件2:美容美发场所卫生规范
美容美发场所卫生规范 (征求意见稿) 第一章 总 则第一条 依 据 为加强美容美发场所的卫生管理,预防疾病,保障人体健康,根据《中华人民共和国传染病防治法》、《公共场所卫生管理条例》及其实施细则、《化妆品卫生监督条例》等卫生法律、法规和规章,制定本规范。 第二条 适用范围 本规范适用于中华人民共和国境内从事美容美发经营的场所,但不包括开展医疗美容项目的场所和无固定服务场所的流动摊点。 第三条 本规范下列用语的含义 (一)美容场所:是根据宾客的脸型、皮肤特点和要求,为其清洁、护理、保养皮肤、美化容颜等提供服务的场所,包括等候、洗净、美容等区域和专间。 美容:是运用手法技术、器械设备并借助化妆、美容护肤等产品,为消费者提供人体表面无创伤、非侵入性的皮肤清洁、皮肤保养、化妆修饰等服务。 (二)美发场所:是根据宾客的头型、脸型、发质和要求,为其提供设计剪修、制作发型、美化容颜等服务的场所,包括等候、洗头、理发、烫染等区域和专间。 美发:是运用手法技艺、器械设备并借助洗发、护发、染发、烫发等产品,为消费者提供发型设计、修剪造型、发质养护和烫染等服务。 (三)公共用品用具:是指美容美发场所和美容美发操作过程中使用的,与顾客密切接触的物品。 美容用品用具:是指美容过程中使用的,与顾客密切接触的物品,包括美容棉(纸)、倒膜用具、修手工具、眉钳、刷子、梳子、美容盆、美容仪器等物品。 美发用品用具:是指美发过程中使用的,与顾客密切接触的物品,包括围布、毛巾、刀剪、梳子、推子、发刷、胡刷等物品。 (四)危害健康事件:是指美容美发场所内发生的,因空气质量不符合卫生标准致人虚脱休克、公共用品用具和设施遭受污染导致传染性疾病和皮肤病、化妆品不合格引发不良反应等造成顾客健康损害的事件。
第二章 场所卫生要求第四条 选址要求 美容美发场所室外25米范围内应当无坑式厕所、垃圾站(堆)污水池等污染源。 第五条场所设置要求 (一)美容美发场所应当设置在室内,经营面积不得小于10平方米(各地可根据实际设定最低面积),建筑结构坚固耐用,易于保持清洁,并应当有良好的通风和采光。 (二)美容美发场所的地面、墙面、天花板应当使用无毒、无异味、不透水、不易积垢的材料铺设,并且平整、无裂缝、易于清扫;门、窗装配应当严密,防止病媒生物侵入。 (三)美容、美发操作区域应当分隔设置。有烫发、染发的美容美发场所应当设置烫、染工作区,并有通风设施;经营面积在50平方米以上的,应当设有单独的染发、烫发间,并有机械通风设施。 (四)美容美发场所内应当设置公共用品用具消毒设施,所有的美容场所和经营面积在50平方米以上的美发场所,应当设立单独的洗涤消毒间。 (五)在场所内应当设置从业人员更衣间或更衣柜,根据需要设置顾客更衣间或更衣柜。 (六)美容美发场所内应当设置有流动水的洗头设施,洗头设施和座位比不得小于1:5。 第六条 设施要求 (一)给排水要求 美容美发场所应有完善的上下水给排设施(含热水供应设施),排水设施应当有防止逆流、病媒生物侵入和臭味产生的装置,设毛发过滤设施;水质符合《生活饮用水卫生规范》的要求。 (二)洗涤消毒间要求 1.面积不得小于3平方米,有给排水设施,通风和采光良好,地面、墙壁不透水,易于清扫,墙面台度高1.5米,用瓷砖等防水材料贴面。配备操作台、洗涤设施、消毒设施、保洁设施和空气消毒设施。 2.洗涤池应当使用不锈钢或陶瓷等不透水材料,易于清洗,容量应当能满足洗涤需要。 3.消毒和保洁设施结构应当密闭,容积大小满足用品用具的消毒和保洁贮存要求,并易于清洁。 4.以紫外线灯作为空气消毒装置的,紫外线灯波长为在200~275nm,功率不小于5瓦特,设置在室内正中,距离地面2~2.5米。 5.洗涤、消毒和保洁设施应当有明显标识。 (三)卫生间要求 1.应当设置为水冲式,有流动水的洗手设备和盥洗池。 2.应当设有照明和机械通风设施,机械通风设施不得与空调通风管相通。 (四)贮物要求 贮物间或贮物柜有足够的贮物架或贮存空间存放物品,有物品分类存放的明显标识,贮物架应当离地离墙。贮物间门、窗装配应当严密,有良好的通风、照明、防潮设施和防病媒生物设施。 (五)通风设施要求 美容美发场所通风设施运转正常,场所内粘贴醒目的严禁吸烟标识,空气流向合理。安装集中空调系统的,应当符合《公共场所集中空调通风系统卫生管理办法》的要求。使用燃煤或液化气等供热水的,应当使用强排式通风装置。 (六)采光照明设施要求 自然采光或照明设施良好,工作面照度不低于150Lux。 (七)废弃物暂存设施要求 美容美发场所应当设有盛放废弃物的容器,废弃物盛放容器应当加盖。 (八)防病媒生物设施要求 美容美发场所应当配置有效的防尘、防鼠、防虫害设施,下水道出口处及场所通风口安装有防鼠网,门窗装配紧密,无缝隙。 第七条 设备与工具要求 (一)美容美发场所应当配有数量充足的毛巾、美容美发工具,美发场所毛巾与座位的比大于3:1,美容场所毛巾与床位的比大于10:1,美容美发用品用具配备的数量应当满足消毒周转需要。 (二)美容、美发场所应当配备工具齐全的皮肤病患者专用工具箱,并有明显标识。 (三)美容美发场所应当配备专门摆放美容美发用品、器械、工具的工作台、柜子和器械车。
第三章 从业人员卫生要求第八条 健康管理 (一)美容美发场所直接为顾客服务的从业人员,应当经过健康检查,取得“健康合格证明”后方可上岗工作,将“健康合格证明”悬挂于店内明显处。 (二)在岗从业人员每年进行一次健康检查,凡患有痢疾、伤寒、病毒性肝炎、活动性肺结核、化脓性或渗出性皮肤病以及重症沙眼、急性出血性结膜炎、性病等有碍公共卫生的疾病的,治愈之前不得从事直接为顾客服务的工作,应当调离其直接为顾客服务的工作岗位。 第九条 卫生知识培训 (一)美容美发场所从业人员须接受卫生知识培训、考核,取得“卫生知识培训合格证明”后方可上岗工作。 (二)在岗从业人员每两年复训一次。 第十条 个人卫生 (一)从业人员应当保持良好的个人卫生,上岗时不得戴手饰、不留长指甲,做到勤洗头、勤剪发、勤剪指甲、勤换衣、勤洗澡;坚持饭前便后、工作前后洗手,坚持美容、修面时戴口罩,坚持操作过程中洗手消毒,坚持工作服整齐干净。 (二)从业人员不宜在工作区域内食(宿),不宜在工作场所随意摆放私人物品。
第四章 操作卫生要求第十一条 操作规程的制定与执行 (一)经营者应当按照本规范有关要求,依据《推荐的美容美发用品用具清洗消毒方法》(附录1)和《推荐的美容美发场所、设施、设备及工具清洁计划》(附录2),制定本场所具体的卫生操作规程。 (二)经营者应当认真组织从业人员学习卫生操作规程,从业人员应当熟练掌握本岗位的卫生操作规程,严格按规程操作。 第十二条 用品用具采购要求 (一)经营者在采购各类化妆品和用品用具时,应当进行登记、查验,向产品经销商索要产品卫生质量检测报告、有效证明材料等,并妥善保存。 (二)采购的各类产品应当在保质期内,供顾客使用的化妆品应当符合国家《化妆品卫生监督条例》和《化妆品卫生规范》的规定。 第十三条 用品用具贮存要求 (一)用品用具应当保持洁净,按服务功能和种类进行分类存放,做到专柜专用。 (二)化妆品、消毒产品使用时应当遵循先进先出的原则,变质和过期化妆品、消毒产品应当及时清除。 第十四条 用品用具使用要求 (一)美容美发用毛巾、面巾、床单、被罩、按摩服、美容用具等公共用品用具应做到一客一换一消毒,清洗消毒后的用品用具分类存放;直接接触顾客毛发、皮肤的美容美发器械应当一客一消毒。 (二)美发用围布每天应清洗消毒,提倡使用一次性护颈纸。 第十五条 公用茶具卫生要求 (一)公用茶具应当做到一客一换一消毒,消毒后贮存在专用保洁柜内备用,已消毒和未消毒的茶具应当分开存放。保洁柜应当保持洁净,柜内不得存放其他物品。提倡使用一次性茶具。 (二)清洗消毒的茶具应当表面光洁,无油渍、无水渍、无异味,消毒后茶具应当符合《食(饮)具消毒卫生标准》规定。 第十六条 美容、美发要求 (一)从业人员工作前应当认真检查待使用的化妆品,发现有感官异常、超期以及标识标签不符合规定的化妆品,不得使用。不得自制或分装外卖化妆品。 (二)从业人员应当穿着洁净的工作服,工作时不得吸烟。美容人员应当戴口罩,美容操作前清洗、消毒双手,应当使用消毒后的工具取用美容用品;理(美)发人员修面操作时,戴口罩,对患有头癣等皮肤病的顾客,应当使用专用工具。 (三)不得使用未经消毒的用品用具。美容用唇膏、唇笔等专人专用,美容棉(纸)等应当做到一次性使用,胡刷、剃刀宜一次性使用。 (四)美容、美发、烫发、染发的毛巾和工具应当分开使用,使用后分类收集、洗涤和消毒。烫发、染发应当在指定的工作区域进行。 (五)美容用盆(袋)做到一客一用一换,美容化妆品做到一客一套。
第五章 卫生管理第十七条 卫生管理组织、人员要求 (一)美容美发场所的法定代表人或负责人是该场所卫生管理的第一责任人,对场所的卫生管理负全面责任。 (二)美容美发场所应当设置卫生管理职责部门或专(兼)职卫生管理人员,负责场所卫生管理的具体工作。专(兼)职卫生管理员应当具有从事美容美发场所卫生管理工作的经验。 第十八条卫生管理工作职责 (一)制定内部卫生管理制度和岗位卫生责任制,依据《美容美发场所卫生管理自查建议项目》(附录3)制订卫生检查计划,规定检查时间、检查项目及考核标准,落实奖惩措施。检查服务过程的卫生状况并记录,对检查中发现不符合卫生要求的行为及时制止并提出处理意见。 (二)制订从业人员的卫生培训教育计划和考核办法,组织从业人员参加卫生法律、法规、规范、标准和场所卫生知识、各岗位操作规程等的培训学习和考核。建立从业人员卫生知识培训管理档案。 (三)组织从业人员进行健康检查,督促患有有害美容美发场所卫生疾病的人员调离其直接为顾客服务的工作岗位。建立从业人员健康体检卫生管理档案。 (四)督促从业人员严格执行《公共场所卫生管理条例》和《理发店、美容店卫生标准》的规定,及时复核、办理有关卫生证件、证明,依法从事经营活动。建立场所卫生管理档案。 (五)接受和配合卫生监督机构对本场所进行卫生监督检查,并如实提供有关情况,不得拒绝或隐瞒。 (六)美容美发场所内不得加工、制作食品。有食品经营的,应当建立索证制度,其经营须符合《中华人民共和国食品卫生法》的相关规定。 (七)参与其他保证场所卫生的有关管理工作。 第十九条 证照管理 美容美发场所及从业人员证照齐全,《卫生许可证》悬挂在场所醒目处。 第二十条 卫生档案管理 (一)美容美发场所许可申报、卫生设施设备等的基本资料。 (二)美容美发场所的相关卫生法律法规、规范标准和文件。 (三)美容美发场所的卫生管理制度、岗位卫生责任制、卫生检查计划、检查项目及考核标准。 (四)从业人员健康体检、培训管理档案和奖惩记录。 (五)美容美发场所的卫生监督监测档案,化妆品和用品用具的卫生质量检测报告、有效证明材料等。 (六)卫生设施设备维护和公共用品用具消毒的工作记录,外送洗涤消毒的,要有用品洗涤消毒记录。 第二十一条 危害健康事件报告 (一)经营者应当建立危害健康事件的报告制度。经营单位负责人和卫生管理员为责任报告人,其他人员为义务报告人。 (二)一旦发生危害健康事故,经营场所报告人要在事故发生后的24小时以内报告当地卫生部门。 (三)发生危害健康事故的场所,经营者应当立即停止相应的经营活动,及时协助医务人员救治事故受害者,并负责保护好事故现场,同时,积极配合卫生部门做好现场事故的调查、取证工作,控制健康危害的蔓延和恶化。
第六章 附 则第二十二条 本规范由卫生部负责解释。 第二十三条 本规范自200 年 月 日起实施。
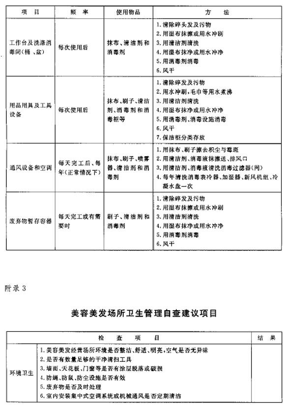
-----------------------------------------------------------------------------附录1:
推荐的美容美发用品用具清洗消毒方法一、清洗方法 (一)手工清洗 1.去除用品用具表面的大部分污渍。 2.用含洗涤剂的溶液洗净用品用具表面。 3.用清水漂洗干净用品用具。 (二)机械清洗 按洗涤设备使用说明进行操作。 二、消毒方法 (一)物理消毒。包括蒸汽、煮沸、紫外线等消毒方法。 1.蒸汽、煮沸消毒:煮沸15~30分钟,主要用于毛巾、面巾、床上用品等布、棉制品的消毒。 2.紫外线消毒箱:紫外线照射强度﹥5000μw/cm2,照射30分钟,主要用于刀剪、梳子、推子、倒膜用具等中小型金属、塑料、搪瓷、竹木用品用具的照射消毒。 3.红外线消毒箱:温度﹥120℃,作用30分钟,主要用于剃刀推剪等金属制品。 (二)化学消毒。包括卤素类、季胺盐类、醛类和乙醇等消毒药剂的使用,消毒后,应当用净水冲去用品用具表面的残留消毒剂。 1.氯制剂消毒:使用有效氯含量500mg /L的溶液,作用30~60分钟,主要用于面盆、毛巾、拖鞋等非金属类、不脱色的用品用具浸泡消毒和物体表面喷洒、涂擦消毒。 2.戊二醛消毒:使用浓度2%戊二醛溶液,作用60分钟,主要用于剃刀、推剪等金属用品用具的浸泡消毒。 3.新洁尔灭消毒:使用浓度0.1%的新洁尔灭可用于美容操作人员手部消毒和工具、器械浸泡消毒。 4.乙醇消毒:使用浓度75%的乙醇可用于美容操作人员手部和高频玻璃电极、导入(出)棒等美容器械涂擦消毒。 三、保洁方法 (一)消毒后的用品用具要在洁净处自然晾干或烘干,不应使用毛巾擦干,以免造成再次污染。 (二)清洗消毒后的用品用具应当及时放入保洁柜内贮存。 四、室内空气、物体表面的消毒(在传染病流行季节时) (一)室内空气的消毒方法: 1.采用15%的过氧乙酸关闭门窗熏蒸1小时后,开窗通风换气。消毒药剂用量:7ml/m2。 2.采用0.5%过氧乙酸关闭门窗气溶胶喷雾,消毒1~2小时后,开窗通风换气。消毒药剂用量:20ml/m2。 3.采用1500mg/L含氯消毒剂关闭门窗气溶胶喷雾,消毒1~2小时后,开窗通风换气。消毒药剂用量:20ml/m2。 4.紫外线:紫外线灯每30m2安装30W紫外线灯管1只,悬挂高度距地面2~2.5米,照射时间为60分钟,上班前和下班后每日2次。 (二)物体表面消毒 消毒方法:采用500~1000mg/L含氯消毒剂、0.1%~0.2%过氧乙酸喷洒或擦拭,作用时间60分钟,消毒药剂用量:50~200 ml/m2。 五、注意事项 (一)使用的消毒药剂应符合卫生标准要求,消毒作用时间应当达到规定的要求。 (二)物理消毒的设施设备定期检查,保持设备正常运转。 (三)紫外线波长应当在200~275nm,经测试,照射强度低于5000μw/cm2,应当及时更换灯管。 (四)使用的化学消毒药剂应当在保质期内,按规定贮存。配好的消毒液浓度降低后及时更换,氯制剂每4小时更换,戊二醛溶液每7天更换。
-----------------------------------------------------------------------------

网址:附件2:美容美发场所卫生规范 https://klqsh.com/news/view/307650
相关内容
美容美发卫生知识培训美容美发、化妆品行业从业人员卫生知识培训
美容美发、化妆品行业从业人员卫生知识培训.docx
美容美发店从业人员卫生知识培训考试卷
居家护理服务规范
美容美发主要学什么
卫浴公司经营范围
美容美发基础知识
美容师
中国疾控中心职业卫生所

